三棵树涂料股份有限公司作为国家级的“绿色工厂”,全力贯彻落实“中国制造2025”,加快构建绿色制造体系。公司经过评估选型,摩尔以自主研发的开源云开发平台和共享应用套件赢得信任,双方携手打造基于涂料多品种、小批量的定制化、数字化生产新模式,运用工业互联网平台助力生产模式创新升级。
实施概况:
三棵树漆SMES项目,针对拉缸式生产等弱自动化产品线建立统一口径的数据采集渠道,与四川现有自动化线MES管控互补,并将充分借助微信推送等互联网信息技术,协同各部门人员作业,以达到及时、准确掌握各订单在各分厂车间排产、入库情况,确保按客户要求准时交货。同时,便利供应链现场管理,在投料防错及数据采集基础上,可高效把控工单所处各生产制造环节,及时调度,按时完成生产指标,并可实时将生产投产数据、工单收货状况等各业务流程节点关键数据回传到SAP,提高账务及时性。
此项目建设的总体要求是:整体规划、分布实施、快速迭代、数据打通。系统建设要满足三棵树生产现场经验管理的要求,并能够支持未来自动化水平深化后的系统扩展。
三棵树MES项目不单纯是引入一套制造执行系统MES,更重要是帮助三棵树提升企业整体运营管理水平,缩短交期,降低成本及提高质量。总体目标如下:
1、生产工单实时追踪;
2、车间调度管理;
3、投料防错管理;
4、品质追溯管理;
5、SAP账务实时同步管理;
6、微信推送各部门作业协同管理;
7、实现上述信息的共享和和分析处理。
项目预期价值:
1. 通过生产工单的实时追踪,对内方便现场端车间管理调度,对外方便客户端及时了解定制产品投产情况。
2. 通过车间调度管理,方便计划与生产业务端合理排单排产。
3. 针对工艺稳定产品,通过投料防错管理,防止人员误操作,确保品质。
4. 通过品质追溯管理,可实现料号、批次等多维度的产品不良围控。
5. 通过SAP账务同步管理,提高现场人员做账及时性、准确性。
6. 通过微信推送等互联网技术应用,加强计划、生产、质量、物流等各业务部门作业协同,提高整体作业效率。
7. 预留自动化及设备衔接接口模块,为下一期自动化线系统下沉提供端口。
整体规划方案:
业务范围涵盖生产制程的全过程业务管控,并包含相关的质量、工艺等其他业务,具体如下图:
图:莆田三棵树mes系统项目业务范围
结合三棵树实际情况,MES导入实行“整体规划,分步实施” 。
第一阶段:与SAP集成,同步工单,在生产各环节实现人工生产报工,并通过微信平台向相关人员发送生产、品质等信息;
第二阶段:建立可配置的工艺物料管控,并与电子称集成,在生产备料、投料时根据工艺管控要求实现物料防错;
第三阶段:实现SAP回写功能,提高账务及时性、准确性。
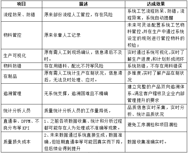
实施效益:

通过摩尔云SMES的应用,调度整个工厂的生产运行,实现从物料到产品、从人员到设备、从工艺到生产的全面数字化运营和协同优化。实现对产品配方管理、投料的精准控制和防呆、产品质量、计划和产量、生产状态、人员调度、设备状态等进行智能的监督、控制和实时趋势分析等,达到对工厂状态全面的预测预警。帮助企业建立全程可视、过程可控、结果可溯、精益化与智能化相融合的智能制造平台,实现数字化、透明化、实时化、敏捷化的生产管控,帮助制造提升运营效率,缩短交期,降低成本及提高质量。加快了智能化工厂建设,跨步向“智造”迈进。
